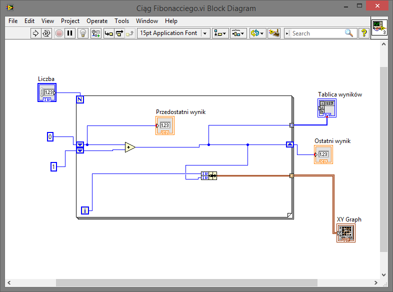
Ciąg Fibonacciego 21/02/2024 LabVIEW Program: obliczający wartości ciągu Fibonacciego dla wprowadzonego stopnia. Jak w opisie.Program: LabVIEW Galeria: Diagram blokowy.Front. Elektronika Program